на Attiny85, вбудований штекер USB
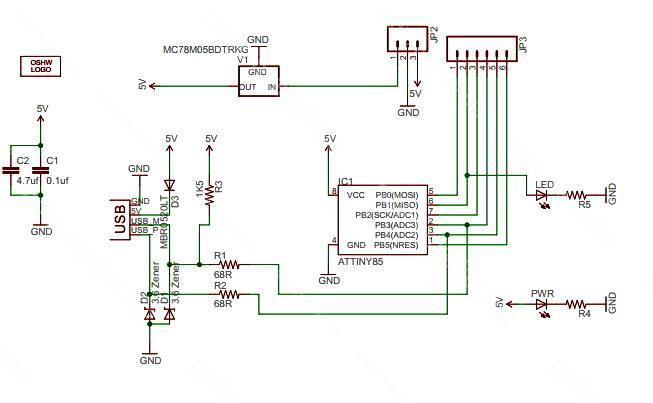
Даний модуль виконаний на базі мікроконтролера ATtiny85-20SU і є мінімалістичним та зручним рішенням для проектування простих пристроїв та систем, в яких використання більшості інших налагоджувальних плат ARDUINO було б зайвим. Плата має 6 портів введення/виводу, 2 з яких використовуються для USB , тільки якщо ваша програма активно спілкується по USB , інакше ви можете використовувати всі 6, навіть якщо ви програмуєте за допомогою USB .
Підключення модуля
- Контакт 0 - I2C SDA , SHIM ;
- Pin 1 - ШИМ;
- Pin 2 - I2C SCK , аналоговий вхід;
- Pin 3 - аналоговий вхід (зайнятий контактом USB , у разі використання USD );
- Pin 4 - ШИМ (зайнятий контактом USB- , у разі використання USD );
- Pin 5 – аналоговий вхід.
Усі шість контактів можуть бути використані як цифрові порти входу/виходу.
Технічні характеристики
- підтримка Arduino IDE 1.0 і пізніші версії ( OS X, Windows та Linux );
- живлення від USB або зовнішнього джерела – 5В або 7-16В (автоматичний вибір);
- регулятор на 5В 500мА ;
- вбудований USB ;
- 8KB флеш-пам'яті (близько 6КБ із завантажувачем);
- I²C та SPI інтерфейс;
- ШІМ на 3 виводи (більше ШІМ виходів можна забезпечити програмним способом).
Характеристики
| Основні | |
|---|---|
| Виробник | China |
Інформація для замовлення
- Ціна: 203,58 ₴




